聯系我們
座機:027-87580888
手機:18971233215
傳真:027-87580883
郵箱:[email protected]
地址: 武漢市洪山區魯磨路388號中國地質大學校內(武漢)
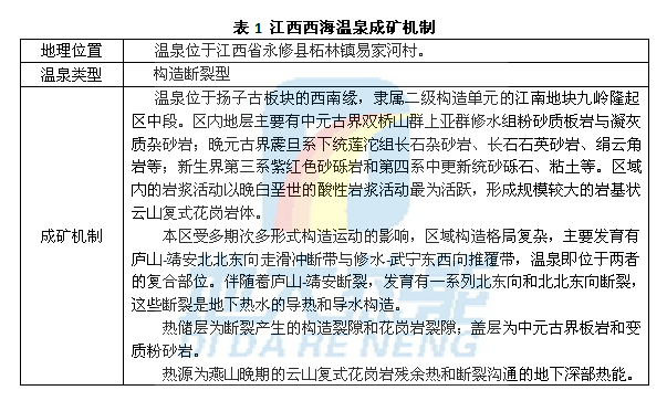
華東地區江西省永修縣西海溫泉
文章來源:地大熱能 發布作者: 發表時間:2021-10-25 14:46:27瀏覽次數:3055
上一篇 > 東營職業學院中深層地熱供暖|地大熱能-地熱采暖
下一篇 > 山東省即墨市即墨溫泉












